 (01-07-25) Resolución de la ejecución de la sentencia n.º 110/2025, para admitir a un opositor al proceso de estabilización de 2024. DOE.
|
 (23-06-25) Modificación de la Resolución del baremo de los seleccionados en la estabilización CM, en ejecución de la sentencia n.º 115/2025, de un docente de Mantenimiento de vehículos. Profex. |
 (14-04-25) Modificación de la Resolución del baremo de los seleccionados en la estabilización CM, en ejecución de la sentencia n.º 607/2024, de una docente de Lengua. Profex. |
(11-12-24) La Gaceta: «Un total de 816 docentes se convertirán en funcionarios de carrera el 31 de diciembre una vez pasado el período de prácticas».
|
(10-12-24) Nombramiento de funcionarias de carrera, por ejecución de sentencia, del concurso de méritos de estabilización de 2024. BOE. |
(04-12-24) Nombramiento de funcionarios-as en prácticas de las oposiciones extraordinarias de estabilización de 2024. DOE.
|
(18-11-24) Modificación de la Resolución del baremo de los seleccionados en la estabilización CM, en ejecución de la sentencia n.º 371/2024, de maestra de PT. Profex. |
(14-11-24) Publicación de los enunciados 590–598 del ejercicio de carácter práctico. Profex.
|
(14-10-24) Orden por la que, en ejecución de sentencia, se modifican los seleccionados en el CM de estabilización de Galicia y nombramiento de funcionario de carrera en Extremadura. BOE.
|
(03-10-24) Resolución de personas seleccionadas en el CM de estabilización y su nombramiento como personal funcionario de carrera, en ejecución de la sentencia n.º 17/2024, asesorada por PIDE. DOE. |
(30-09-24) Resolución de personas seleccionadas en el CM de estabilización y su nombramiento como personal funcionario de carrera, en ejecución de la sentencia n.º 375/2024, por el equipo jurídico de PIDE. DOE. |
(24-09-24) Resolución que regula la realización de la fase de prácticas de las personas aspirantes seleccionadas en las oposiciones extraordinarias de estabilización. DOE.
|
(18-09-24) Resolución de la ejecución de la sentencia estimada del baremo del CM de estabilización de una docente de Francés, asesorada por PIDE. DOE.
|
(02-08-24) Incorporación masiva de docentes de enseñanza no universitaria a MUFACE en septiembre de 2024. Instrucciones. Profex.
|
(01-08-24) Curso de prevención de riesgos laborales para centros educativos. Instrucciones a la automatriculación. Educarex. Plataforma SIFE. Plazo de 3 meses tras la fecha de incorporación.
|
(01-08-24) Documentación para la toma de posesión como personal Funcionario en Prácticas. Presentar en la Delegación Provincial correspondiente antes del día 1 de septiembre de 2024. |
(01-08-24) Resolución de la adjudicación final de destinos 2024/25. Reclamaciones: Maes–EEMM. Renuncias. Profex. Recurso del 2 de agosto al 2 de septiembre registrar al Servicio de Selección y Provisión de Personal Docente. |
(26-07-24) Resolución de la adjudicación inicial de destinos 2024/25. Profex. Renuncias. Reclamaciones. Plazo del 27 de julio al 30 de julio. |
(24-07-24) Resolución de los seleccionados definitivos (590–592–594–597–598) en las oposiciones de estabilización. DOE. Profex. Recurso de alzada en el plazo de un mes. Registrar y subir al formulario.
Seleccionados: entregar la documentación por registro presencial (no válido electrónico) del 25 de julio al 14 de agosto. Declaraciones juradas: general y de incompatibilidad.
Situaciones especiales del apartado 27.2 de la base XXVII de la convocatoria, por registro dirigido a la DGPD en el plazo del 25 al 31 de julio. |
(22-07-24) Juntaex: «El 64,94% de los opositores docentes ha aprobado las pruebas de la convocatoria de oposiciones 2024″.
|
(19-07-24) Resolución de los seleccionados provisionales (590–592–594–597–598) de las oposiciones de estabilización. Profex. Reclamación 22 y 23 de julio. Registrar y subir al formulario. |
(19-07-24) Resolución del baremo definitivo (590–592–594–597–598) de las oposiciones de estabilización. Profex. Recurso de alzada del 20 de julio al 19 de agosto.
|
(19-07-24) Calificaciones definitivas (590–592–594–597–598) de las oposiciones de estabilización. Reclamaciones estimadas. Profex.
|
(17-07-24) Publicada la convocatoria de las revisiones y recogida de copias (diligencia) en la web de los tribunales. El jueves 18 de 9 a 14 horas.
|
(15-07-24) Resolución de inclusión como seleccionado en el CM de estabilización de Matemáticas del 590 de un docente y se propone su nombramiento como personal funcionario de carrera, sentencia n.º 89/2024. DOE.
|
(15-07-24) Resolución de inclusión como seleccionado en el CM de estabilización de Matemáticas del 590 de un docente y se propone su nombramiento como personal funcionario de carrera, sentencia n.º 30/2024. DOE.
|
(12-07-24) Publicación del baremo provisional (590–592–594–597–598) de las oposiciones de estabilización. Subsanar: 590–592–594–597–598.
Reclamación y subsanación (Info) del 13 al 17 de julio según la Resolución. Profex.
|
(12-07-24) Publicación de las calificaciones (590–592–594–597–598) y baremos (590–592–594–597–598) provisionales de las oposiciones de estabilización.
Subsanaciones: 590–592–594–597–598. Reclamación o revisión y de solicitud de copia en dos días hábiles (16 y 17). Profex.
|
(03-07-24) Nombramiento de funcionarios de carrera de las personas seleccionadas en el proceso extraordinario (CM) de estabilización en Extremadura. BOE. |
(01-07-24) Resolución de la petición de destinos de opositores de estabilización para el curso 2024/25. Profex. Solicitud del 2 al 15 de julio de 2024.
|
 (26-06-24) Nota de prensa PIDE de la sentencia ganada del baremo del CM de estabilización de una docente de AL, con el servicio jurídico de PIDE.
|
(22-06-24) Datos generales de participación en las oposiciones de estabilización (Accesos 1 y 2). |
(27-05-24) Resultado de la prueba de acreditación del Castellano para las oposiciones 2024. Profex. |
(10-05-24) Información PIDE del calendario previsto para las oposiciones de estabilización. App PIDE para Android, de las oposiciones 2024. Citaciones en la web de los tribunales. |
(09-05-24) La Gaceta: «El proceso extraordinario de oposiciones docentes cuenta con 15.382 aspirantes y supondrá un gasto de 3 millones de euros». |
(08-05-24) Resolución de la composición del tribunal de la prueba de castellano que se celebrará a las 9h del 22 de mayo en el IES “Bárbara de Braganza” de Badajoz. Profex. Prueba de idioma. |
(06-05-24) Resolución de información previa a la oposición: orden de actuación de los aspirantes por la S, sedes, instrucciones (aclaraciones) y los criterios de evaluación/materiales por especialidad/tribunal. Profex.
|
(05-04-24) Resolución de la composición definitiva de los Tribunales (anexo I–modificación) y distribución de opositores (anexo II). DOE. Profex. Una vez constituidos se abrirá plazo de alegaciones por causas sobrevenidas. |
(02-04-24) Registro (justificante) PIDE sobre el horario de constitución de los tribunales de oposiciones. |
(26-03-24) Sorteo de la letra para el resto de actuaciones de los aspirantes en las oposiciones en 2024. DOE. (01-04-24) Letra: S. DOE.
|
(21-03-24) Resolución de la composición provisional de los Tribunales (anexo I), su constitución (anexo III), distribución de opositores (anexo II) ordenados por la letra G y plazo de abstención sobrevenida. Profex. P: 5d háb.
Información PIDE de alegación y recusación de los tribunales de oposiciones. Solicitud de recusación por registro. y súbalo al formulario. Plazo del 22 de maro al 1 de abril.
|
(18-03-24) Resolución de los listados definitivos de admitidos (590–592–594–597–598) y excluidos (590–592–594–597–598) en las oposiciones de estabilización. Profex. Recurso en un mes. Registrar y subir al formulario. |
(08-03-24) Resolución definitiva de los listados de candidatos a tribunales de oposiciones y personal voluntario. Abstenciones/dispensas estimadas/desestimadas tras la subsanación. Profex. |
(01-03-24) Aprobado el procedimiento selectivo extraordinario de estabilización por concurso de méritos y se propone al MEFP el nombramiento como personal funcionario de carrera de las personas seleccionadas. DOE. |
(27-02-24) Resolución provisional de abstenciones y dispensas para ser candidato a tribunales de oposiciones, estimadas y desestimadas/subsanar. Profex. Subsanar desde el 27 de febrero al 3 de marzo. |
(21-02-24) Resolución de los listados provisionales de admitidos (590–592–594–597–598) y excluidos (590–592–594–597–598) en las oposiciones. DOE. Prueba de idioma. Profex. Subsanar (Instrucciones) hasta el 6 de marzo.
Si no estás ni en admitidos ni en excluidos: Modelo para reclamar e instrucciones. Registrar y subir la documentación al Formulario, hasta el 6 de marzo. |
(08-02-24) Resolución del resultado del sorteo nº 4622 del orden de los candidatos a tribunales y documentos de dispensas de los mismos. Profex. Alegaciones del 9 al 20 de febrero. Inclusión.
|
(23-01-24) Resolución de personas candidatas a ser integrantes de los tribunales de oposiciones de estabilización 2024 de BA (590–592–594–597modif–598modf) y CC (590–592–594–597–598modf) y fecha del sorteo. Profex.
|
(15-01-24) Resolución de la constitución y funcionamiento de los tribunales de las oposiciones de estabilización. DOE. Profex.
|
(18-12-23) Resolución del plazo de inscripción en las oposiciones de 2024 e interinidades. DOE. Profex. Inscripción (Instrucciones y tutorial). Plazo del 19 de diciembre de 2023 al 10 de enero de 2024. Info PIDE. Contacto.
|
(07-11-23) Resolución de la duración y características del ejercicio práctico de las oposiciones extraordinarias de 2024. Profex. |
(06-11-23) Juntaex: «Mercedes Vaquera anuncia que los exámenes del concurso oposición de docentes, con 819 plazas, serán el 22 de junio«. |
(20-10-23) En medios: «Solo las especialidades de FP tendrán parte práctica en las oposiciones de 2024 en Extremadura». ¡Y sólo se opuso PIDE!.
|
(09-08-23) Resolución de la adjudicación final de destinos. Profex. Recurso del 10 de agosto al 9 de septiembre.
Estabilizados que proceden de otra CCAA: Documentación (modelos) antes del 1 de septiembre. |
(28-07-23) Resolución de la adjudicación inicial de destinos para el curso 2023/24. Profex. Renuncias y reclamaciones del 28 de julio al 1 de agosto.
Estabilizados en otras CCAA subir el justificante del registro de vuestra renuncia a la estabilización al formulario del 31 de julio al 1 de agosto.
|
(24-07-23) Resolución de la actualización de los seleccionados definitivos en el proceso de estabilización por concurso de méritos en Extremadura. Profex. Toma de posesión el 1 de septiembre de 2023.
|
(20-07-23) MUFACE: «Incorporación masiva de docentes el próximo septiembre». Los nuevos mutualistas recibirán en septiembre una carta, tras la que se darán de alta, eligiendo compañía médica. |
(03-07-23) Resolución de petición de destinos de estabilizados para 2023/24. DOE. Profex. Solicitud (otra CCAA). Plazo del 3 al 16 de julio. |
(15-06-23) MEFP: seleccionados definitivos 590–592–593–594–595–596–597–598 en el concurso de méritos de estabilización. Adjudicación múltiple mismo Cuerpo. Adjudicaciones en Galicia y Cataluña. |
(15-06-23) Resolución de seleccionados definitivos del concurso de méritos de estabilización en Extremadura y en el resto de comunidades. Aceptaciones/renuncias. Profex. Errores del 16 al 18.
Recurso de alzada del 16 de junio al 15 de julio. Registrar y subir el justificante al formulario.
SELECCIONADOS: Anexo V. Declaración de responsabilidad. Anexo IV. Delegación a la que se dirige. Declaración de incompatibilidad. Presentación de documentación. Plazo de 15 días hábiles.
|
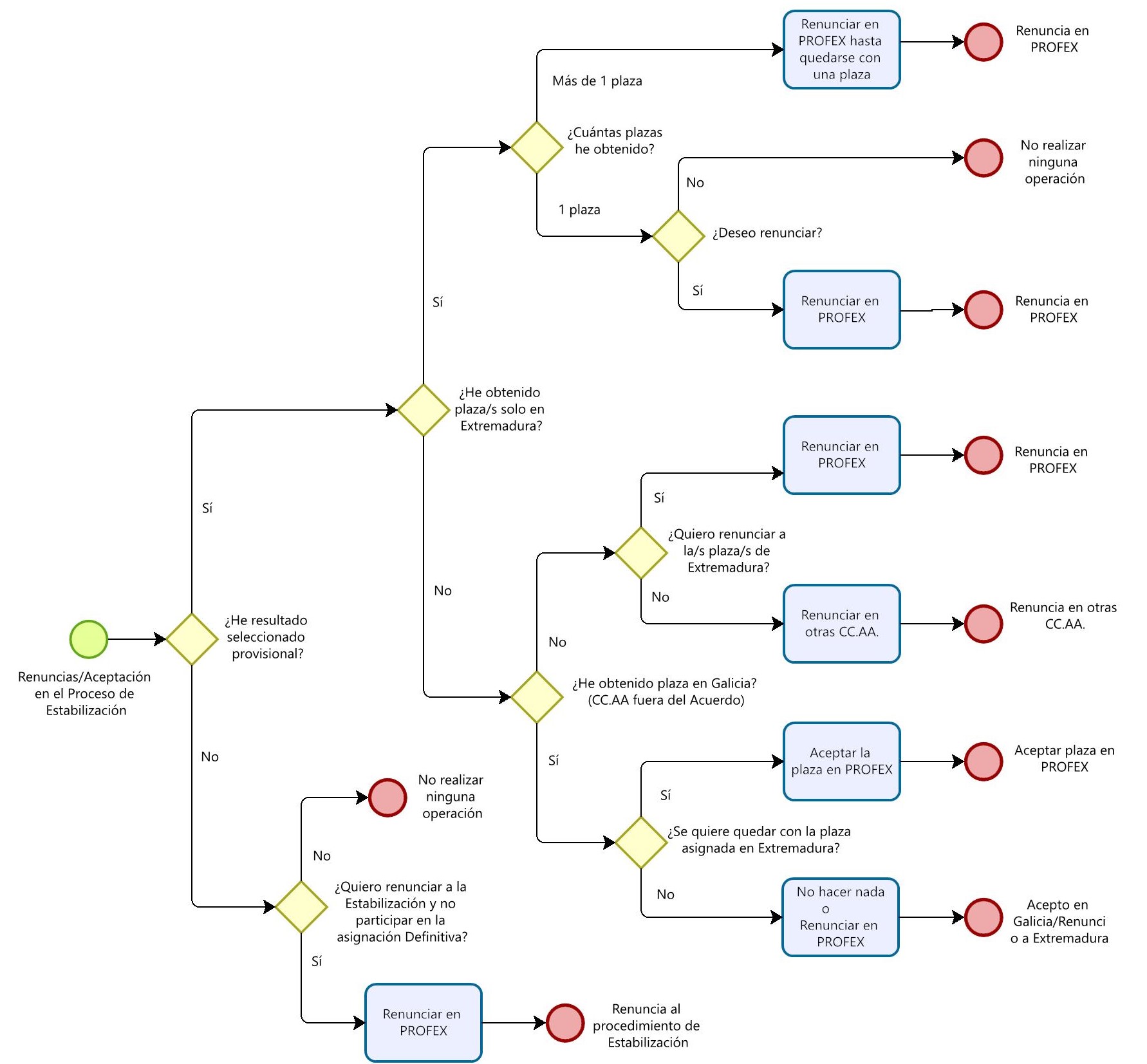
(30-05-23) Importante NOTA ACLARATORIA sobre las renuncias y aceptaciones a plazas adjudicadas de estabilización y sobre las oposiciones 2023. Esquema orientativo. Profex.
|
(29-05-23) Resolución de seleccionados provisionales del concurso de méritos de estabilización en Extremadura. (30-05-23: NOTA) y en el resto de comunidades. Profex. Renuncias hasta el 5 de junio.
|
(29-05-23) MEFP: seleccionados provisionales 590–592–593–594–595–596–597–598 en el concurso de méritos de estabilización. Adjudicación múltiple mismo Cuerpo. Renuncia 5 días hábiles.
|
(26-05-23) Información PIDE sobre seleccionados en el concurso de méritos de estabilización. |
(11-05-23) MEFP: baremo definitivo del concurso de méritos de estabilización CM de todas las CCAA del acuerdo. Info PIDE todas las CCAA. |
(10-05-23) Resolución (modificación) del baremo definitivo 590–592–594–595–596–597–598 del concurso méritos de estabilización. Profex. Recurso hasta el 10 de junio. Subir el registro al formulario. |
(02-04-23) Resolución de listados definitivos de admitidos 590–592–594–595–596–597–598 y excluidos 590–592–594–595–596–597–598 en el concurso méritos. Profex. Recurso (registrar y subir) 02-06-23. |
(03-03-23) Registro (justificante) PIDE sobre la valoración de todos los méritos de los subapartados para el desempate en estabilización (criterios de desempate en Profex). |
(28-02-23) Resolución del baremo provisional de admitidos 590–592–594–595–596–597–598 (subsanar) del concurso méritos de estabilización. Profex. Reclamación/subsanación hasta el 13 de marzo de 2023.
Baremo provisional de los excluidos: 590–592–594–595–596–597–598. |
(28-02-23) Resolución de listados provisionales de admitidos 590–592–594–595–596–597–598 y excluidos 590–592–594–595–596–597–598 en el concurso méritos. Profex. Reclamación hasta el 13 de marzo. |
(23-02-23) Resolución del baremo provisional 590–592–594–595–596–597–598 (subsanar) del concurso méritos de estabilización. Profex. Reclamación/subsanación del 24 de febrero al 9 de marzo de 2023. |
(23-02-23) Resolución de listados provisionales de admitidos 590–592–594–595–596–597–598 y excluidos 590–592–594–595–596–597–598 en el concurso méritos. Profex. Reclamación hasta el 9 de marzo. |
(30-12-22) Convocatoria del concurso-oposición extraordinario de estabilización (transitoria) de todos los Cuerpos para 2024. DOE. (07-11-23) Modificación. (05-02-24) Modificación. Profex. |
(19-12-22) Nombramiento de los miembros del Tribunal de Selección Único para el concurso de méritos de estabilización. DOE. |
(19-12-22) Nombramiento de la comisión de baremación del concurso de méritos de estabilización. DOE. |
(13-12-22) Resumen PIDE de la Mesa Sectorial Extraordinaria del concurso-oposición extraordinaria y más temas. |
(21-11-22) Listado general de plazas convocadas por CCAA en los procesos de estabilización. |
(18-11-22) Convocatoria extraordinaria de estabilización para el ingreso mediante concurso de méritos a los Cuerpos de EEMM y Maestros. DOE. Solicitud (Vídeo). Profex. Plazo: 21 diciembre. |
(18-11-22) Modificación de la distribución de plazas de la OEP extraordinaria derivada de los procesos de estabilización contemplados en la Ley 20/2021. DOE. |
(18-11-22) Concurso méritos de estabilización BOE: Andalucía–Aragón–Cantabria–Castilla/La Mancha–Murcia–La Rioja–Baleares–Asturias–Castilla y León–Madrid(Maes)-Navarra–Valenciana–Ceuta/Melilla (errores). |
(14-11-22) Resolución del procedimiento aplicable a la convocatoria excepcional de estabilización. BOE. |
(04-11-22) Resumen PIDE de la Mesa Sectorial Extraordinaria sobre el proceso de estabilización. |
(21-09-22) Resumen PIDE de la Mesa Sectorial sobre desglose de plazas por especialidades para los procesos de estabilización. |
(03-08-22) Registro (justificante) PIDE solicitando desglose del nº de plazas para estabilización. |
(26-07-22) Información PIDE de la Mesa celebrada hoy sobre el Acuerdo MEFP-CCAA del proceso de estabilización. |
Calendario orientativo de los PROCESOS DE ESTABILIZACIÓN. Actualizado el (01-01-23):
|
Calendario orientativo
|
VÍA EXTRAORDINARIA:
CONCURSO DE MÉRITOS 2022
plazas en plantilla sin propietario, no ofertadas en las oposiciones desde 2012 a 2016
|
VÍA EXTRAORDINARIA:
CONCURSO-OPOSICIÓN TRANSITORIA 2024
ídem desde 2016 a 2021
|
|
|
2022: Desglose de PLAZAS por especialidades y CCAA (EXTREMADURA) |
2022: Desglose de plazas por especialidades (EXTREMADURA) |
|
|
DOE (18-11-22): Solicitudes del 21 de noviembre al 21 de diciembre de 2022 |
DOE (30-12-22): Solicitudes en el primer trimestre de 2024 |
|
|
Finales del curso 2022/23: Resolución del concurso de méritos nacional |
JUNIO 2024: Realización de 2 PRUEBAS: Tema + Unidad (SA) |
| BAREMOS |
Máximo 15 puntos BAREMO. Criterios de desempate en Profex. |
Máximo 10 puntos BAREMO |
| FUNCIONARIOS |
01-09-2023: Toma de posesión de destino provisional |
01-09-2024: Toma de posesión de destino en prácticas |
|
(30-05-22) Resolución de la OPE extraordinaria derivada de los procesos de estabilización contemplados en la Ley 20/2021. DOE. |
(19-05-22) Información PIDE de la reunión del MEFP con las CCAA sobre el proceso de estabilización. |
(17-05-22) Información PIDE de la propuesta del MEFP de ejecución de estabilización para las CCAA. |
(12-05-22) Resumen PIDE de las reuniones mantenidas ayer en el Congreso de los Diputados con los grupos parlamentarios en Madrid (incluye el borrador MEFP del concurso de méritos de estabilización). |
(03-05-22) Resumen PIDE de la Mesa Sectorial Extraordinaria de plazas de estabilización por Cuerpos. Esquema PIDE. |
(13-04-22) RD que modifica el Reglamento de ingreso, accesos y adquisición de nuevas especialidades en los cuerpos docentes (LOE), y regula el régimen transitorio de ingreso. BOE. Resumen PIDE. |
(12-04-22) MEFP: «Aprobado el Real Decreto que permitirá la estabilización de empleo temporal en la función docente». |